临审服发〔2024〕31号
各县区行政审批局、人力资源社会保障局、税务局,住房公积金中心各分支机构:
现将《临沂市企业迁移登记“一件事”改革工作实施方案》印发给你们,请认真组织实施。
临沂市行政审批服务局
临沂市人力资源和社会保障局
临沂市市场监督管理局
国家税务总局临沂市税务局
临沂市住房公积金中心
2024年12月25日
(此件公开发布)
临沂市企业迁移登记“一件事”改革工作实施方案
为深入贯彻落实国务院办公厅《关于印发<“高效办成一件事”2024年度新一批重点事项清单>的通知》、省政府办公厅《关于做好“高效办成一件事”新一批重点事项的通知》、省市场监管局等六部门《关于印发<山东省企业迁移登记“一件事”改革工作实施方案>的通知》要求,统筹推进全市企业迁移登记“一件事”落地见效,进一步提升企业迁移便利度,制定本方案。
一、工作目标
以“高效办成一件事”为目标,依托山东省企业开办“一窗通”服务平台企业迁移登记“一件事”服务专区,通过“流程再造、系统优化、业务协同、完善规则”,深化企业迁移登记“一件事”改革,提升企业迁移登记的标准化、规范化、便利化水平,实现2024年12月底前,企业迁移登记“一件事”“一地、一窗、一网、一次”办理。
二、主要任务
(一)优化企业迁移登记“一窗受理”功能。在行政审批部门企业开办专区设置“企业迁移一件事”服务窗口,将企业跨区域迁移涉及的营业执照迁移变更登记、涉税迁移办理、社保迁移办理、公积金迁移办理等环节进行整合,为企业迁移提供“一站式”集成服务。安排专人负责企业迁移工作,推动实现线上线下同步办理。(责任单位:市、县区行政审批服务局牵头,相关部门配合)
(二)提升企业迁移登记“一网通办”成效。强化信息共享和数据赋能,依托企业开办“一窗通”服务平台企业迁移登记“一件事”服务专区,打通营业执照、税务、社保、公积金办事服务系统,统一数据交互标准,实现企业迁入、迁出、变更登记信息同步采集、数据实时共享。企业开办“一窗通”服务平台提供税务迁出和社保、公积金等账户迁移的分时办理服务。(责任单位:市行政审批服务局牵头,相关部门配合)
(三)简化企业迁移登记办理环节。加强整体设计,将企业迁入申请、企业迁出调档、企业变更登记三个环节整合缩减为“企业变更登记”一个环节。优化登记流程,企业可以直接向迁入地登记机关申请迁入变更登记,无需取得迁出地登记机关同意。加强登记档案管理,实现企业电子档案线上即时共享和自动移交,纸质档案由迁出地登记机关于企业变更登记完成后20日内通过邮寄方式移交迁入地登记机关管理,无需企业申请办理。省内迁移无需再向经营主体出具《准予迁入调档函》,《准予迁入调档函》通过业务系统实现在迁入地和迁出地之间自动流转。(责任单位:市行政审批服务局、市市场监督管理局)
(四)优化税务迁出申请办理流程。通过线上线下等渠道主动提醒迁移企业查询办理未办结事项,推送涉税事项办理指引。细分不同场景,优化未结事项办理,简化发票使用手续,分类处理涉税风险,优化退税办理环节,提速事中办理。企业可在企业开办“一窗通”服务平台跳转电子税务局查看处理未结事项后办理税务迁出,电子税务局实时接收迁移变更信息,实现一次申请、一体服务和一次办结,为企业提供迁移集成服务。(责任单位:市税务局)
(五)优化社保账户迁移业务流程。升级改造社保业务系统,企业可通过企业迁移登记“一件事”服务专区自主选择是否同步进行社保账户迁移。选择同步迁移的,对企业欠缴社保费情况进行校验并提示企业尽快处理,社保部门接收到企业迁移信息后,启动办理流程;未选择同步迁移的,可单独另行申请办理。推动企业社保账户信息延续,保障参保职工权益。(责任单位:市人力资源和社会保障局)
(六)实现公积金账户迁移无感办理。对市内跨区迁移企业,营业执照确认变更登记后,同步将企业的迁移变更信息推送至公积金部门,公积金部门同步完成企业信息变更,无需企业重复申请。对跨市迁移的企业,在营业执照迁入变更登记时,迁入地公积金部门为迁入企业同步新设立公积金账户;迁出地公积金部门,根据登记机关推送的企业迁出信息及企业承诺,将单位账户下的全部职工做封存手续,并提醒企业尽快处理未办结事项。(责任单位:市住房公积金中心)
三、工作要求
(一)抓好统筹协调。各县区行政审批部门要切实履行工作牵头职责,会同相关部门建立健全企业迁移登记“一件事”跨部门联动机制,打造线上“一网通办”、线下“一窗受理”模式。各地相关参与部门要根据职责分工,按照“能简则简”“应减尽减”原则,再造自身业务流程和环节,修订完善办事指南,切实抓好本部门工作任务的落实落地。
(二)提高服务效能。各级相关部门要进一步加强业务指导培训,确保基层工作人员熟练掌握企业迁移登记“一件事”集成办业务流程,严格落实首问负责、一次告知和帮办代办制度,为办事企业提供参考模板、制式文本和高质量帮办代办服务,增强企业群众满意度和获得感。
(三)加强宣传推广。加强企业迁移登记“一件事”改革政策宣传解读力度,通过门户网站、微信公众号和短视频平台等方式开展广泛宣传,不断提高政策知晓度。及时总结工作中取得成效和典型经验,形成典型案例,对口向上报告。
附件:企业迁移登记“一件事”办事指南
附件
企业迁移登记“一件事”办事指南
一、事项名称
企业迁移登记“一件事”
二、适用范围
省内跨市迁入临沂企业、临沂市内迁移企业
三、涉及事项
包括企业营业执照、税务、社会保险、公积金等4个联办事项的迁移变更
四、实施单位
市、县区的行政审批、市场监管、税务、人社、公积金等部门
五、实施依据
《中华人民共和国公司法》《中华人民共和国外商投资法》《中华人民共和国市场主体登记管理条例》《中华人民共和国社会保险法》《社会保险经办条例》《中华人民共和国税收征收管理法》《国务院关于进一步优化政务服务提升行政效能推动“高效办成一件事”的指导意见》《国家市场监管总局等八部门关于进一步优化政务服务提升行政效能推进“高效办成一件事”的实施意见》等。
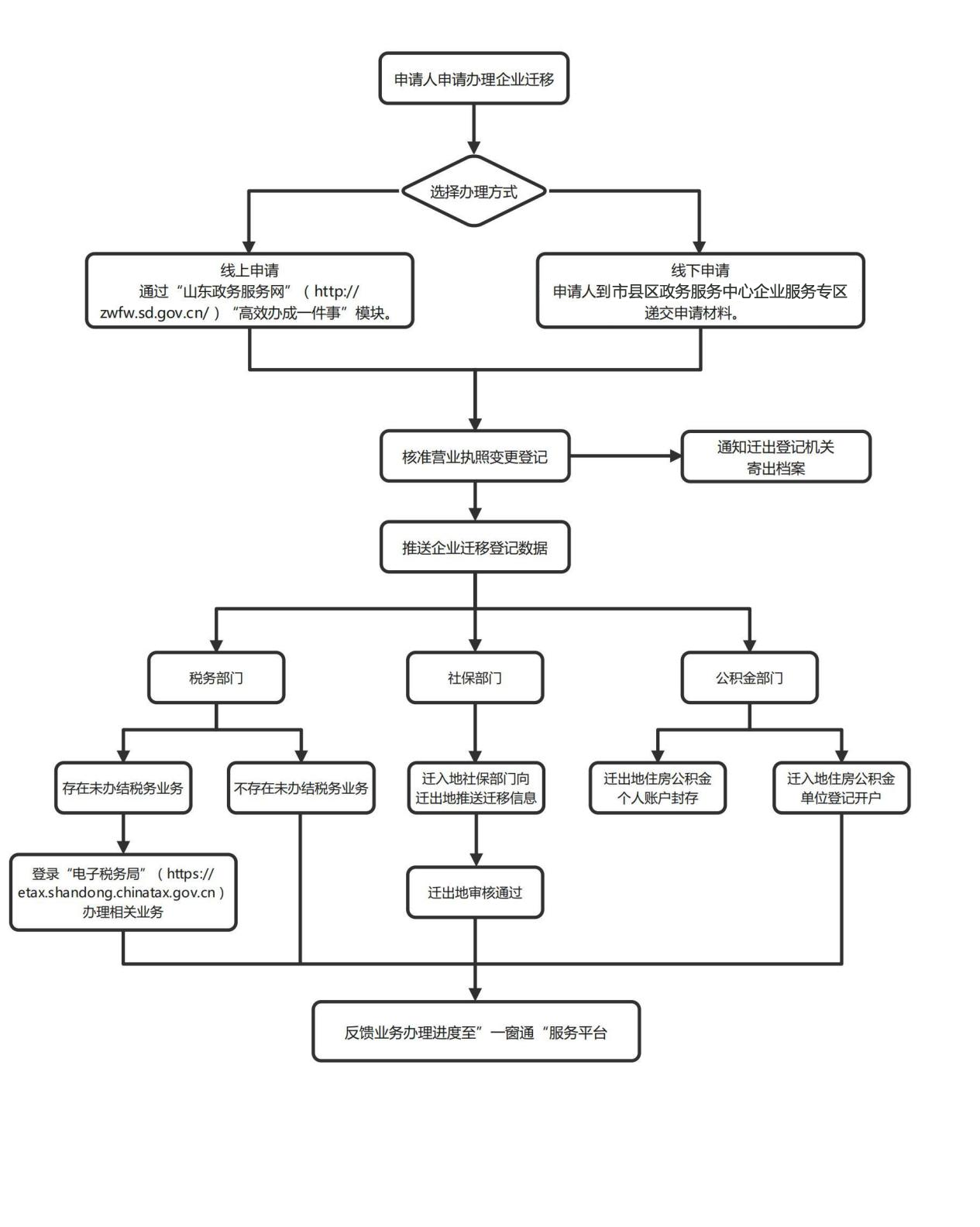
六、企业迁移登记基本程序
1.企业办理迁移登记,需先到营业执照迁入地登记机关申请住所信息变更登记,业务办理成功后,变更信息实时共享至税务、社保、公积金业务系统。
2.税务部门接收到迁移变更申请后,电子税务局自动进行事项预检,检测是否存在未办结事项。若存在未办结事项的,电子税务局弹出未结事项告知弹框,处理完毕后,可继续提交申请;若不存在未办结事项的,纳税人可通过扫码认证或短信验证完成实名认证,电子税务局自动提交申请。税务部门通过系统或人工的方式进行审核。
3.社保部门接收到企业申请的迁移变更数据后,迁入地向迁出地社保部门推送迁移信息,迁出地社保部门审核通过,自动完成迁移业务流程,无需企业申请。
4.公积金部门接收到企业申请的迁移变更数据后,对市内跨区迁移企业,同步完成企业信息变更。对跨市迁移企业,在营业执照迁入登记时,迁入地公积金部门按照“企业开办”的标准,为迁入企业同步新设立公积金账户;迁出地公积金部门,根据推送的企业迁出信息及企业承诺,将单位账户下的全部职工做封存手续,并提醒企业尽快处理未办结事项。
七、法定办结时限
无
八、承诺办结时限
1个工作日
九、收费标准及依据
不收费
十、申请材料
企业迁移,仅需按照国家市场监管总局印发的《市场主体登记文书规范》《市场主体登记提交材料规范》在迁入地登记机关提交营业执照变更登记申请材料,其他相关部门依靠数据推送机制,共享企业迁移数据。

十一、办理渠道
(一)线上办理
申请人在互联网上进入山东省企业开办“一窗通”服务平台--企业迁移登记“一件事”业务网办专区,根据系统提示进行操作。
(二)线下办理
申请人可就近选择政务服务大厅,到企业开办专区咨询办理。
十二、咨询电话
沂蒙政务“云客服”电话:0539-2032100
十三、办理地点和联系电话

十四、监督投诉渠道
1.现场监督投诉:市行政审批服务局监督考核科
2.电话监督投诉:0539-8770722
3.网上监督投诉:http://lyzwfw.sd.gov.cn/
4.电子邮件监督投诉:sxzspfwjjdkhk@ly.shandong.cn
十五、事项类型
联办事项
十六、快递物流
结果材料提供免费物流快递。
十七、结果名称
《营业执照》

十八、结果样本
